Web Analytics
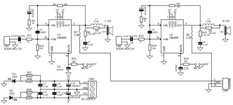
PCB Power Supply Simetris PS 015: Reliable and Efficient Design!

PCB Power Supply Simetris PS 015: Reliable and Efficient Design!

PCB Power Supply Simetris PS 015: Reliable and Efficient Design! Bare board printed circuit boards